Order description

Plan

I. Order Structure
I.1. Order lifecycle
Generic workflow
I.2. Specific workflow for pick-up on seller store
II. Order line workflow
Example

 

Order Structure

An order is structured as followed :

Order

|_ Order line 1

|_ Order line 2

The Order item contains the global information about the order (Order number, creation date, delivery date, Order state, Shipping address ...)

The Order line item contains the information about a product (Quantity, Title, Reference, EAN, Order line Status = AcceptationState, ...). Each product has an Order line

Example :

Order 1608171302NW398 (of 19/09/16 for delivery between 25/09/16 to 27/09/16, ...)

|_ iPhone 5S 64 Go White (Quantity : 1, Price : 579,35€, To shipp, ...)

|_ Black cover iPhone Complient FG35W (Quantity : 1, Price : 9,99€, To shipp, ...)

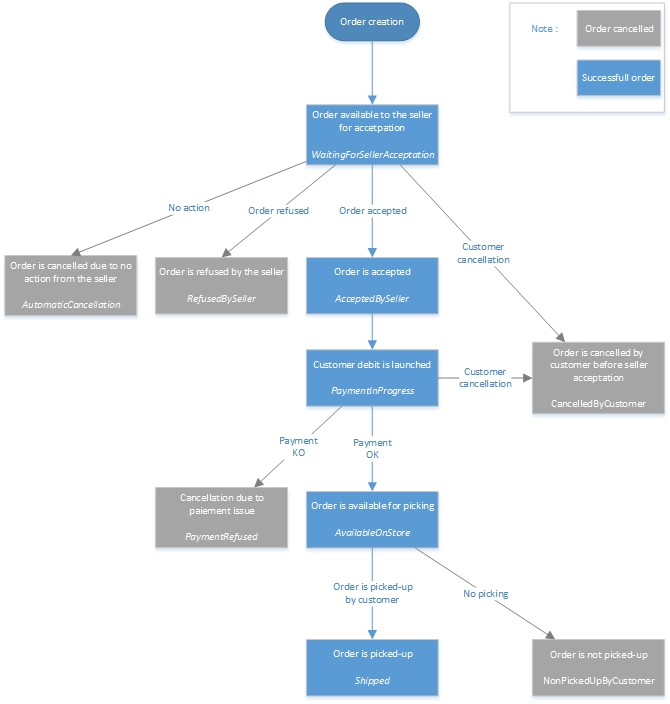
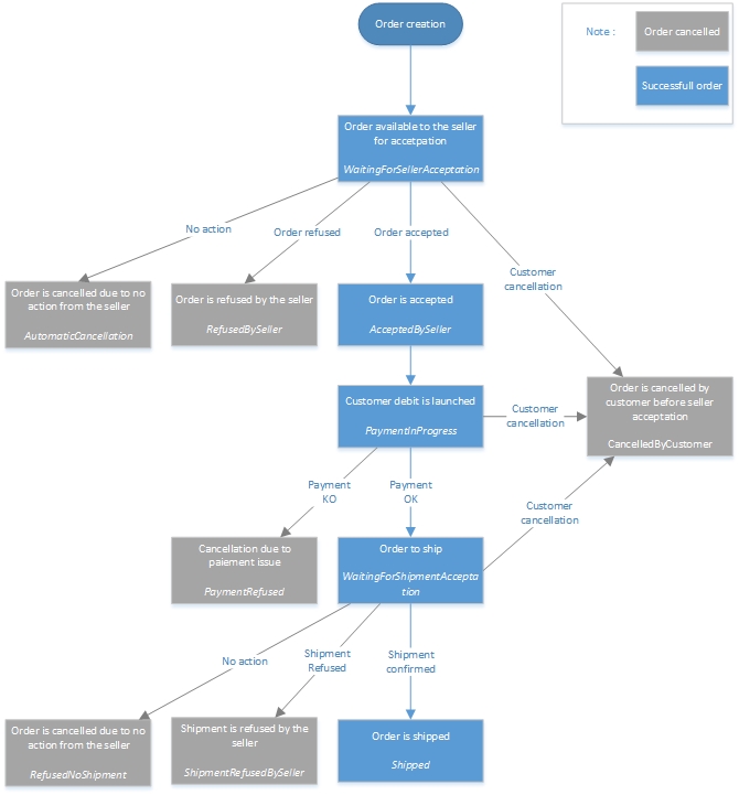
Order Lifecycle

Generic workflow

Order status

Order state What does that mean Action to call
CancelledByCustomer The order is cancelled at the customer initiative None - final status
WaitingForSellerAcceptation The order is just created Accept totaly, partially or refuse the order
AcceptedBySeller The order has been accepted, the customer debit will be launched None - transit status
PaymentInProgress The order has been accepted, the customer debit is processing None - transit status
WaitingForShipmentAcceptation The customer debit is successfull, the order has to be prepared Confirm shipping totally, partially or refused

For shipment, you will have to notice the parcel number, the carrier and the link for tracking

AvailableOnStore the order is available at pick-up point (only for click & collect) confirme the pick-up
Shipped The order has been shipped None - final status
RefusedBySeller The order has been refused at the validation step None - final status
AutomaticCancellation The order has been cancelled due to no action at validation step from the seller None - final status
PaymentRefused The order has been cancelled due to payement refused None - final status
ShipmentRefusedBySeller The order has been cancelled due to no shippment call from the seller None - final status
RefusedNoShipment The order has been cancelled because no action for shipment has been called by seller None - final status
NonPickedUpByCustomer The order has been cancelled because the seller call the customer has not picked-up the order (only for click & collect) None - final status

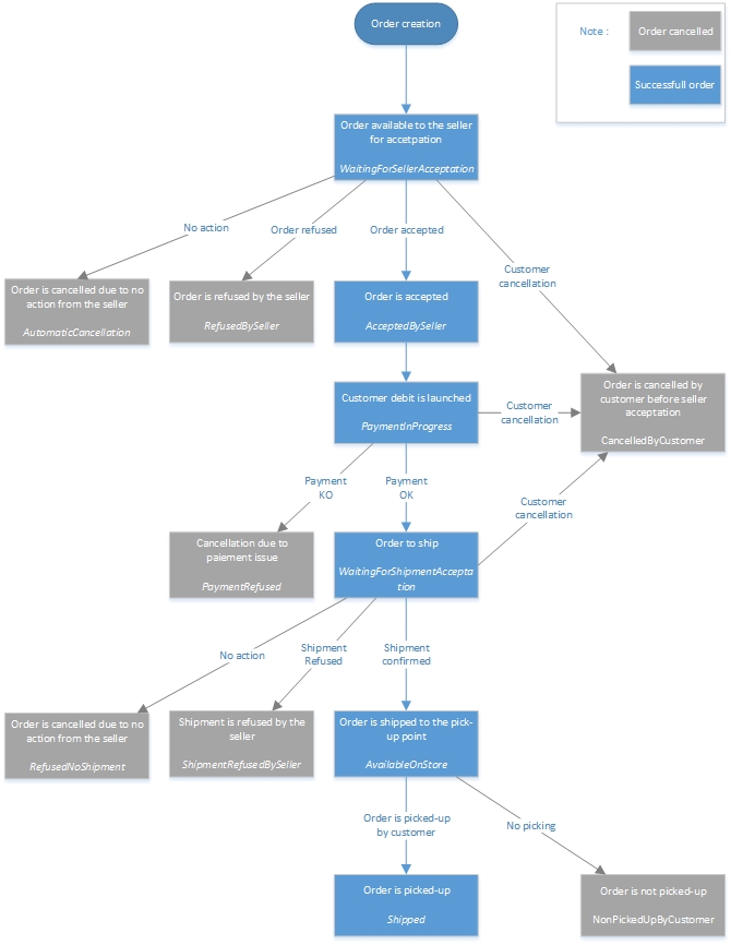
Specific workflow for pick-up on seller store

These workflows are applicable only if the sellers declare their store in our system

Delivery to store

Click & collect

Fulfilment orders

For fulfilment orders, you have no action to do to proceed an order. The orders will follow the regular path, so you can check these status for the fulfilment orders

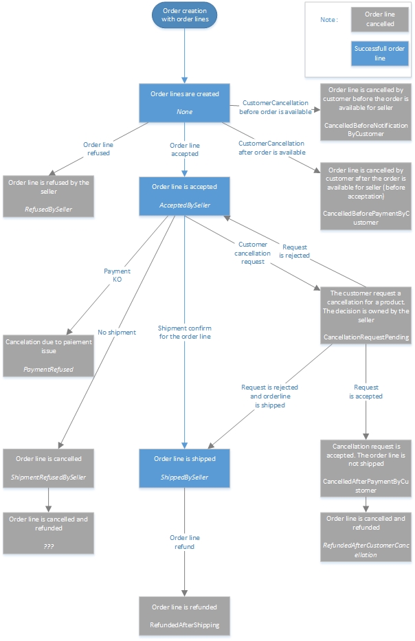
Order line workflow

Order line status

AcceptationStateEnum What does that mean Action to call
None The order is just created Accept or refuse the product
AcceptedBySeller The order line has been accepted Confirm shipping of the order line or refund the order line
RefusedBySeller The order line has been refused : the seller has refused it or made no action on it.

The order line is no refunded at this step because the customer has not been debited

None - final status
PaymentRefused The order line has been cancelled due to a payment refused

The order line is no refunded at this step because the customer has not been debited

None - final status
ShippedBySeller The order line has been shipped.

For the clic & collect delivery mode, the order lin is considered as shipped when it's available for pick-up

This step could be a final status, but a refund is still available for the orderline for customer issues
RefundedAfterShipping The order line has been refunded after shipment None - final status
ShipmentRefusedBySeller The order line has not been shipped : the seller has refunded th order line or the seller never declare it shipped None - final status
état 51 ? The refund has been proceed due to shipment refused.

The order line is moving from ShipmentRefusedByseller to ??? in few minutes

None - final status
CancelledBeforeNotificationByCustomer The order line has been cancelled by the customer before the order was available for acceptation.

The order line is no refunded at this step because the customer has not been debited

None - final status
CancelledBeforePaymentByCustomer The order line has been cancelled by the customer after the order was available and before acceptation by the seller

The order line is no refunded at this step because the customer has not been debited

None - final status
CancellationRequestPending The customer requests to cancel this order line, the seller has to call an action to accept the cancelation request (and no shipment of the order line) or refuse the cancelation request (and confimr shipping of the orderline) Confirm shipping of the order line or refund the order line <A vérifier : pour moi par l'API pas possible de revenir à l'état 20 accepted by seller>
CancelledAfterPaymentByCustomer The order line is cancelled because the cancellation request from the customer has been accepted None - final status
RefundedAfterCustomerCancellation The refund has been procced due to customer cancellation request  acceptation

The order line is moving from CancelledAfterPaymentByCustomer to RefundedAfterCustomerCancellationin few minute

None - final status

 

 

 

Example

1 - This order is created, as a seller you get the order by calling the method GetOrderList

Order 1608171302NW398 (Order state = WaitingForSellerAcceptation)

|_ iPhone 5S 64 Go White (AcceptationState = None)

|_ Black cover iPhone Complient FG35W (AcceptationState = None)

|_ BOSE Headphone OKR67834 Grey (AcceptationState = None)

 

2 - As a seller you accept the iPhone and the cover, but you have no more stock to fulfil the Headphone. This actions is call by the method ValidateOrderList

Your order state is now :

Order 1608171302NW398 (Order state = AcceptedBySeller)

|_ iPhone 5S 64 Go White (AcceptationState = AcceptedBySeller)

|_ Black cover iPhone Complient FG35W (AcceptationState = AcceptedBySeller)

|_ BOSE Headphone OKR67834 Grey (AcceptationState = RefusedBySeller)

you can check it by calling the method GetOrderList

 

3 - 15 min later, the customer debit is succesful

Your order state is now:

Order 1608171302NW398 (Order state = WaitingForShipmentAcceptation)

|_ iPhone 5S 64 Go White (AcceptationState = AcceptedBySeller)

|_ Black cover iPhone Complient FG35W (AcceptationState = AcceptedBySeller)

|_ BOSE Headphone OKR67834 Grey (AcceptationState = RefusedBySeller)

you can check it by calling the method GetOrderList

 

4 - As a seller, you prepare the order but there no stock anymore for the cover. So you confirm the shipment for the iPhone and your cancel the cover. This actions is call by the method ValidateOrderList

Your order state is now :

Order 1608171302NW398 (Order state = Shipped)

|_ iPhone 5S 64 Go White (AcceptationState = ShippedBySeller)

|_ Black cover iPhone Complient FG35W (AcceptationState = CancelledAfterPaymentByCustomer)

|_ BOSE Headphone OKR67834 Grey (AcceptationState = RefusedBySeller)

you can check it by calling the method GetOrderList

 

5 - The customer want to be retract and send back the iPhone. After receiving the iPhone, the seller proceed to reimbursement. This actions is call by the method RefundVoucher

Your order state is now:

Order 1608171302NW398 (Order state = Shipped)

|_ iPhone 5S 64 Go White (AcceptationState = RefundedAfterShipping)

|_ Black cover iPhone Complient FG35W (AcceptationState = CancelledAfterPaymentByCustomer)

|_ BOSE Headphone OKR67834 Grey (AcceptationState = RefusedBySeller)

you can check it by calling the method GetOrderList